
在过去的十年中,CAR-T疗法在癌症治疗领域取得了惊人的进展。作为癌症免疫疗法研究的开拓者之一,Carl H. June教授开创性地使用CAR-T疗法治疗慢性淋巴细胞白血病,并因此获得了2017年ASCO年会的戴维·卡尔诺夫斯基纪念奖(该奖项是ASCO年会上最重要、最具分量的奖项)。
5月30日,Carl H. June教授又为我们带来一个重磅发现,该研究团队在国际顶级学术期刊Nature上,报道了CAR-T疗法治疗慢性淋巴细胞性白血病的最新临床研究成果,题为“Disruption of TET2 promotes the therapeutic efficacy of CD19-targeted T cells”。

Carl H. June教授
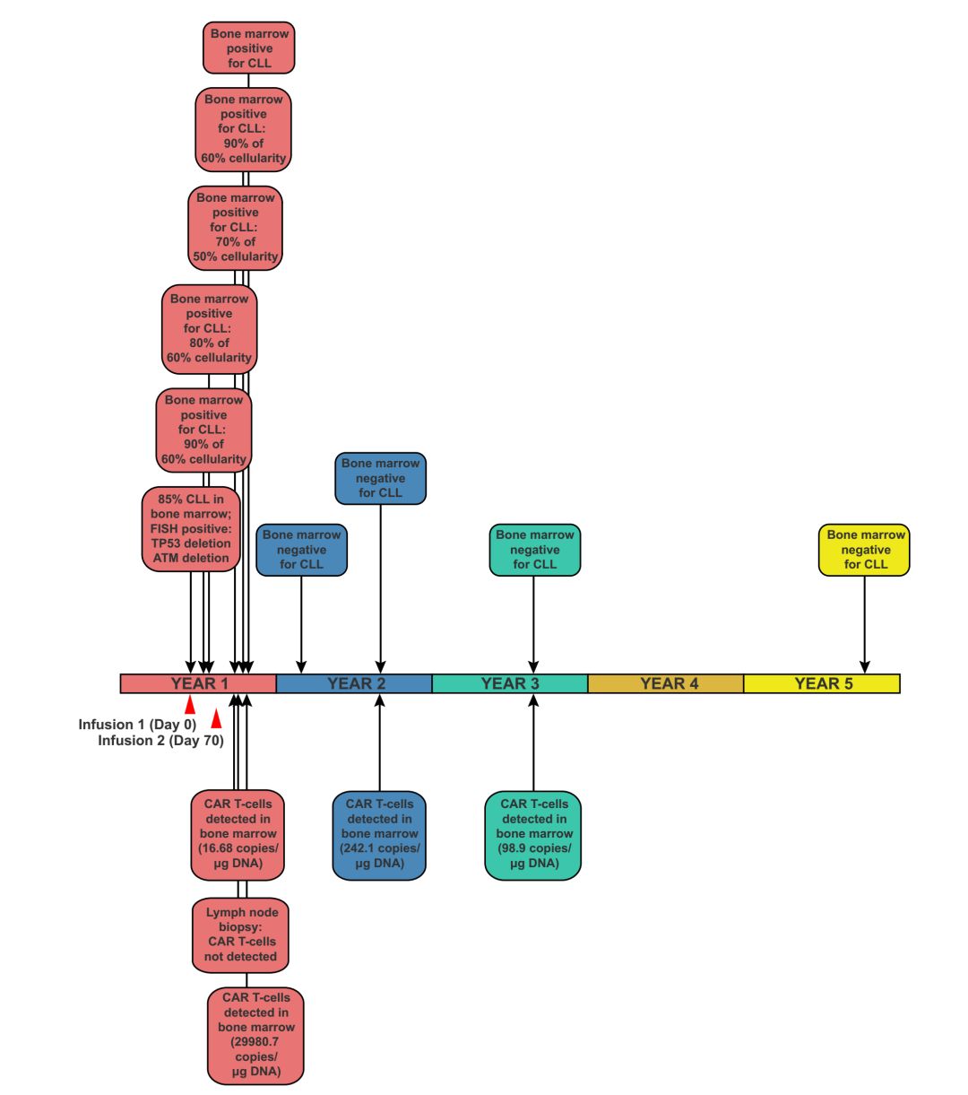
在该CAR-T疗法临床试验中,一位接受CAR-T疗法治疗的慢性淋巴细胞白血病患者已5年无癌(cancer free),且患者体内仍有CAR-T细胞!研究人员分析发现,CAR-T疗法的效果与CAR基因插入患者T细胞DNA的位置有关,而其中的TET2基因则起到决定性作用。除此之外,他们还意外地发现,CAR-T疗法发挥抗癌作用所需的最小剂量或许仅为1个细胞!
在这项开始于2013年的临床研究中,患者需要连续3次注射,从10%、30%到60%,依次增加CAR-T细胞的剂量,以便控制CAR-T疗法的常见副作用细胞因子释放综合征(CRS)。在治疗过程中,研究人员观察到了一个异常反应,也就是本次报道的“幸运患者”,他在接受2次注射后,并没有对治疗做出响应,但在注射后第50天时出现了CRS。在对患者进行身体检查后发现,该患者的肿瘤已经缩小。也就是说,CAR-T细胞开始在患者体内活跃起来,并产生了抗肿瘤效用。进行最后一次注射后,患者的病情又得到了缓解,并且持续了5年,令人意外的是,这位患者体内目前还有CAR-T细胞!研究人员认为,这或许可以帮助将免疫治疗无应答者转变为应答者。

患者体内CAR-T细胞清除癌症的时间表
为弄清楚其中的原委,研究人员追踪了该患者体内的CAR-T细胞谱系,发现它们竟来源于同一个CAR-T细胞!这实在是一个令人震惊的发现,研究人员将之称为“一个了不起的发现”,他们认为,这个发现基本上告诉我们CAR-T细胞完成工作所需的最低剂量可能是1个(有点夸张,但也不无可能)。
据悉,该患者体内的CAR-T细胞被设计用于靶向CD19蛋白,研究人员利用转基因病毒将识别CD19蛋白的CAR基因随机插入到患者DNA中。通过对该患者体内的CAR-T细胞基因进行分析,发现CAR基因插入到了患者的TET2基因中。TET2基因通常调节血细胞形成和生长,现在TET2基因被破坏,单个CAR-T细胞得以大规模增殖,最终消灭了患者体内的癌细胞。而通常情况下,单个CAR-T细胞是无法治疗癌症的,因为太弱小了,寡不敌众呀。
小编认为,这个偶然性也太大了,幸好科学家发现了其中的关键,另外,这个患者的确非常幸运!

CAR-T细胞靶向肿瘤,来源:Nature
研究人员分析到,这个特殊的CAR-T细胞在进入患者体内后,一直在努力分裂增殖,攻击癌细胞,直到其数量达到一个临界点,从而消除整个肿瘤。这也就解释了为什么该患者在最初的注射治疗后未出现预期的临床响应,而是在50天后。如果CAR-T疗法治疗成功,肿瘤通常会在一个月内出现消退。
尽管CAR-T疗法已被用于多种恶性肿瘤治疗研究,尤其是血液学肿瘤,但这种方法常常受到CAR-T细胞的增殖和持久性的限制。该研究发现,消除肿瘤后,CAR-T细胞数量适当减少,并恢复到T细胞增殖的正常状态,也就是响应于其目标而增加,在目标消除后自动下降。此外,已有研究表明,缺乏TET2的T细胞并不会异常增殖或引起癌症,所以对于患者体内CAR-T细胞的安全性,我们可以稍稍放心了!
该研究的特别之处就是,找到了与CAR-T疗法较差临床响应的一个关键因素和基因特征,或许在以后的研究中,我们可以通过检测患者的血液样本,检测该特殊CAR-T细胞的出现概率,进而决定是否给其他患者使用这一特殊CAR-T疗法,从而提高免疫治疗反应率,让更多的患者受益。
CAR-T疗法的研究一直在进步,该研究发现无疑为缩短CAR-T疗法的等待时间,降低成本提供了重要依据。但研究人员表示,鉴于TET2突变与某些疾病存在关联,还应注意避免引起其他疾病的可能风险。
参考文献:
1. Tumour tamed by transfer of one T cell
2. CLL patient goes into remission thanks to single CAR T cell
本文由 SEQ.CN 作者:陈初夏 发表,转载请注明来源!