科研

首页 - 全部文章 - 科研 - Nat. Biotechnol | scSPRITE:可高分辨率解析单细胞3D全基因组结构的方法

Nat. Biotechnol | scSPRITE:可高分辨率解析单细胞3D全基因组结构的方法

在真核生物中,线性DNA以三维的形式包裹在细胞核中。单个细胞核中的基因组结构影响包括DNA复制、转录和RNA加工在内的各种核相关功能。同时,基因组结构会随着时间的推移在细胞类型和单个细胞之间呈现动态变化,反映生物状态的差异。例如,在细胞周期中,从间期的开放染色质到高度浓缩的中期染色体,DNA结构经历了剧烈的重排。同样的,基因表达水平在不同细胞群中也是不均匀的,表明单个细胞中增强子-启动子接触可能存在差异。
目前,单细胞基因组结构检测的主要技术是显微镜和单细胞Hi-C(scHi-C)。显微镜可以分析单个细胞中广泛的基因组相互作用,但通量很小。scHi-C可提供单细胞中全基因组核结构的视图,但需要专门的设备,并且仅限于低分辨率结构(每个单元分辨率~10Mb)。此外,由于scHi-C依赖于邻近连接来检测相互作用,其捕获高阶相互作用的能力有限。
为解决上述技术瓶颈,美国加州理工学院研究团队开发了一种名为scSPRITE(single-cell split-pool recognition of interactions by tag extension) 的方法,可以提供来自数千个单细胞的全面、高分辨率的全基因组DNA结构图,同时检测染色体间和染色体内的相互作用。与现有方法相比,它显著增加了每个细胞检测到的DNA接触的数量。近日,该研究成果发表在Nature Biotechnology上题为“Single-cell measurement of higher-order 3D genome organization with scSPRITE”。
图片

文章发表在Nature Biotechnology

主要研究内容

scSPRITE绘制单细胞三维基因组结构

据文章介绍,scSPRITE工作原理如下:首先将细胞分离成单细胞悬浮液,通过原位交联DNA和蛋白质复合物,分离和渗透细胞核,利用限制性内切酶消化DNA,并进行两组条形码标记:一组用于标记同一个细胞核中的DNA片段;另一组用于标记这些片段的三维空间排列。因此,该技术可以为单个细胞核中包含的所有DNA分子生成一个独特的细胞特异性条形码标记。

图1. scSPRITE流程示意图,图片来源:Nature Biotechnology 

研究团队在人类(HEK293T)和小鼠(mESC)混合群体中检测一套条形码的特异性,发现只有3.4%的细胞含有这两种物种的信息,表明scSPRITE大多数条形码能够准确标记单细胞。

图2.条形码特异性的检测,图片来源:Nature Biotechnology 

随后,为验证该方法的有效性和准确性,研究团队将scSPRITE应用到mESC中,对大约1500个单细胞进行了测序,并使用上述混合实验排除了可能代表多细胞的条形码。为了确认scSPRITE中的空间条形码是否准确检测了已知的基因组结构,研究人员将其与群体细胞水平下的结果进行了比较。结果发现,scSPRITE得到的结果在多个分辨率水平上都与之前的结果呈现高度相似性。

图3. scSPRITE数据相关性分析,图片来源:Nature Biotechnology

scSPRITE检测染色体区域和结构

为确定哪些DNA结构可以在单细胞中观察到,研究人员从1000个单细胞中分别生成了DNA接触图。对于在集成数据中识别的每个结构计算一个标准化检测分数,用以反映单个细胞接触图和随机接触图相比与该结构的相似程度。
分析染色体1和染色体2之间的接触发现,虽然有些染色体比其他染色体表现出更强的自我互动,但所有的染色体都有各自的“领地”。例如,95%的细胞能够观察到有明确的区域,只有一小部分细胞没有可观察到的染色体区域,这可能反映含有不同组织的细胞状态,如有丝分裂染色体。结果表明,scSPRITE可以检测已知的基因组相互作用,例如单细胞中的染色体区域和A/B室,并可以用来检测单细胞之间的结构变异性。

图4. scSPRITE可用于检测染色体区域和结构,图片来源:Nature Biotechnology

TAD在单细胞中的异质性

TAD是一种染色体内结构,在这种结构中,基因组的相邻区域与自身的相互作用大于与周围区域的相互作用。但尚不清楚在单细胞中观察到的TADs是否是真实的,或者这些DNA结构是否存在于单个基因组中。为此,研究团队使用scSPRITE进行了相关分析。
研究人员利用集成scSPRITE数据定义了mESC中存在的所有TADs。利用这些基因组坐标对单细胞中的TAD进行评分并集中分析了4号染色体的一个区域。在该区域,发现强有力的证据表明TADs的存在,表明大多数单细胞都包含这种具有相同边界的特定TAD结构。

图5. scSPRITE对单个细胞中TADs的检测,图片来源:Nature Biotechnology

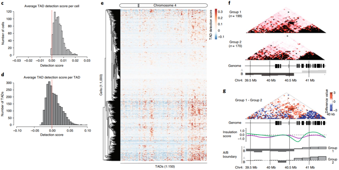
研究团队分析了单细胞中TAD结构的异质性。首先,通过每个区域的TAD检测平均得分观察单细胞中所有TAD的平均表现,发现大多数细胞都含有TAD;其次,通过单细胞的TAD检测平均得分探索单细胞的TAD是否具有更多或更少的变异。

结果发现,大多数细胞间的TAD高度可变,并且高度可变的TADs不是随机分布的,而是聚集在共享基因组区域。同时,在该区域,研究人员还发现了两组基因组结构不同的细胞。表明该区域在细胞群体的不同细胞中,以至少两种不同且相互排斥的结构状态存在。上述结果表明,scSPRITE方法可以检测单细胞中TADs基因组结构,并在单细胞中识别TADs水平上的结构差异。
图片

图6. TADs异质性的分析,图片来源:Nature Biotechnology

结语 

综上所述,该研究描述了一种可在数千个单细胞中生成高分辨率、3D全基因组结构的方法scSPRITE。该方法可以将广泛的DNA相互作用的高分辨率结构视图转化为整个基因组的高通量接触图。与现有的方法相比,scSPRITE不需要专门的设备、技术或培训,并能提供更高的分辨率,从更少的测序数据中读取到更多的信息。同时,将scSPRITE应用于细胞群体层面的研究将有助于解析异质性,并提供其三维基因组结构的准确全局视图。未来,希望scSPRITE能提供一条了解单细胞3D基因组结构和基因组功能关系的有效工具。

参考文献:

1. Arrastia, M.V., Jachowicz, J.W., Ollikainen, N. et al. Single-cell measurement of higher-order 3D genome organization with scSPRITE. Nat Biotechnol (2021).

2. Quinodoz, S. A. et al. Higher-order inter-chromosomal hubs shape 3D genome organization in the nucleus. Cell 174, 744–757.e724 (2018).

3. Stevens, T. J. et al. 3D structures of individual mammalian genomes studied by single-cell Hi-C. Nature 544, 59–64 (2017).

(0)

本文由 SEQ.CN 作者:白云 发表,转载请注明来源!

热评文章