
5月8日,Nature Biotechnology同时在线发表2篇文章,报道了基因编辑技术的最新研究进展,美国科学家将基因编辑技术与条形码技术结合,在提高编辑效率和准确率的同时,还可以观察表型改变,构建预测模型;在第二项报道中,华人研究团队开发新型基因编辑技术CHAnGE,可以通过删除单个基因的单个碱基关闭基因功能,并且不会影响相邻的基因功能。有趣的是,这两项研究都使用了经典模式生物酿酒酵母。
我们对基因突变的理解程度取决于我们是否能够精确地修改遗传密码并分析其后果,所以解析复杂的基因型和表型关系也成为很多研究的主要障碍。CRISPR技术的出现改变了我们进行基因编辑的能力,但该系统仍有一些弊端,此前的CRISPR基因编辑技术就像是简单地用剪刀从纸上的文字中剪掉字母,并不能精确地去掉某个字母或理解这一改变对文本影响。

为解决上述问题,5月8日,在线发表在Nature Biotechnology的一篇文章中,来自美国计量和生物学联合研究所(JIMB)的科学家报道了最新的研究成果,开发了一种基于CRISPR-Cas9的基因编辑平台MAGESTIC,该平台利用短的、可追踪的集成细胞条形码技术,能够在全基因组水平上对目标DNA进行精确的单核苷酸改变。

可进行复杂而精确基因组编辑的MAJESTIC工作流程
JIMB团队表示,利用Magestic平台在模式生物酿酒酵母中进行高通量、精确的基因编辑评价试验,结果表明编辑效率提高了5倍,细胞存活率提高了7倍。MAGESTIC CRISPR-Cas9平台克服了目前基因编辑方法中的主要缺陷。除能精确进行广泛的单核苷酸变异外,还能定量评估每个基因修饰的效果。与此前在不同试验编辑每个变体的平台不同,MAGESTIC可以在一个试验中,在数以万计的相同细胞中,使单个细胞的单碱基对发生变化。
另一个将MAGESTIC与其他复合CRISPR基因编辑方法区分开来的主要特征是,它使用了与基因组整合的条形码,这些条形码被标记到guide RNA/donor DNA 的末端,在传统标记方法中,条形码会被嵌入质粒,然后由子细胞继承并繁殖,但质粒条码系统并不完全准确,可能给出错误的细胞数量。
该平台的开发者之一、JIMB研究员Kevin Roy表示,MAGESTIC平台就像一个处理程序中的“Control F”(查找)、替换操作,我们可以非常精确地盯着某个细胞,观察基因编辑操作如何影响细胞功能。然后,我们可以比较每个变体的实际效果与计算的预测效果,最终建立可预测基因突变影响健康和疾病的模型。
在经典遗传学研究中,基因敲除是研究基因功能的常规方法,这一研究思路也为生物学进步作出了重要贡献。在研究使用的经典模式生物酿酒酵母中,采用以往的研究技术,想要成功敲除酵母的每一个基因可能要花费几年的时间,普遍存在的基因重叠现象使我们无法精确知道单基因的作用,也为基因敲除带来很多不便。

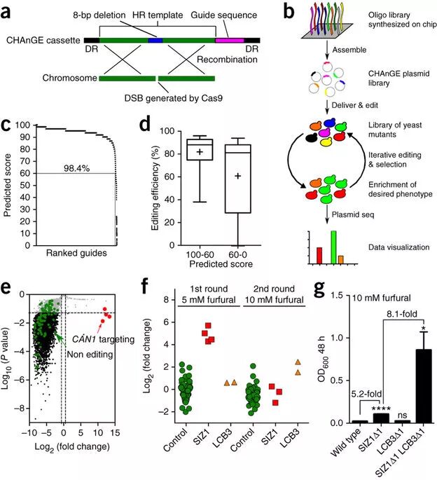
5月8日,Nature Biotechnology发表的第二篇文章中,来自伊利诺伊大学厄巴纳-香槟分校(UIUC)的华人学者赵惠民教授研究团队研发了一项全新CRISPR技术——CHAnGE,它可以针对酵母酿酒酵母中的任何基因,通过删除单个基因的单个碱基关闭基因功能,在这种情况下,被影响的基因会由于“移码突变”而被敲除,并不会影响相邻基因。

CHAnGE能够快速生成酵母全基因组破坏突变体并定向进化复杂表型
CHAnGE技术结合了CRISPR-Cas9和同源定向辅助修复技术,在酵母中CHAnGE技术能够快速产生数以万计的特定基因突变,超过98%的靶序列能够被有效编辑,平均频率为82%。
为验证该技术的单核苷酸编辑能力,研究人员应用CHAnGE技术对酵母进行基因编辑,结果表明提高了酵母对生长抑制剂的耐受性。
与只针对单个基因或有限数量基因的传统策略不同,该研究成果允许研究人员在基因组规模上单独研究每一个基因的功能作用。

赵惠民教授课题组。从左到右:赵惠民教授,Mohammad Hamedi Rad,Zehua Bao,Pa Xue,以及 Ipek Tasan(图片来源:L. Brian Stauffer)
赵惠民教授表示,CHAnGE技术除了精确度高之外,还具有快速、高效和低成本的优点。利用CHAnGE技术,只要大约一个月的时间,一个人就能做出酵母整个基因组的突变体。
据悉,该研究团队已经开发了一个基因敲除酵母库,囊括了酿酒酵母基因组中的每个基因,其他研究人员仅需提供50美元的手续费就可获得。
参考文献:
1.CRISPR’s MAGESTIC Evolution Makes Gene Editing More Precise
2.Genome-scale engineering ofSaccharomyces cerevisiae with single-nucleotide precision
3.Taking CRISPR from clipping scissors to word processor
4.Multiplexed precision genome editing with trackable genomic barcodes in yeast
本文由 SEQ.CN 作者:戴胜 发表,转载请注明来源!