
美国时间4月2日,首批与泛癌图谱相关的同行评审论文在线发表于Cancer Cell,共3篇文章,涵盖了多种癌症分子特征、癌症非整倍体和癌基因组长非编码RNA等不同话题,据估计,本周发表的与癌症基因组图谱(TCGA)研究相关的论文将超过25篇,更多论文将发表在Cell期刊上,以讨论该研究项目的最新研究发现。国家癌症研究所(the National Cancer Institute )和国家人类基因组研究所(NHuman Genome Research Institute)已合作多年,迄今为止,TCGA项目已经产生了33种癌症的基因组变化图谱。
一

第一篇文章题为“Comparative molecular analysis of gastrointestinal adenocarcinomas”,研究人员详细分析了921例食管癌、胃癌、结直肠癌的分子特征。该研究通讯作者为Van Andel研究所表观遗传学教授Peter W. Laird、哈佛医学院副教授Adam Bass和系统生物学研究所的高级研究科学家Vésteinn Thorsson。
研究人员使用多种方法分析了新鲜冷冻组织样本的分子特征,包括体细胞拷贝数变化的SNP阵列分析,全外显子组测序,基于阵列的DNA甲基化分析,mRNA测序,microRNA测序, 并对少量样品进行了反相蛋白质阵列分析。

他们的目标是评估能够区分胃肠道腺癌(GIACs)分子特征的共同点和区别,以分析理解这些致命恶性肿瘤的发病机制。依据分子特征,他们将GIAC划分为五种分子亚型:高Epstein-Barr病毒负荷(EBV),微卫星不稳定性(MSI),染色体不稳定性(CIN),基因组稳定性(GS)和超突变单核苷酸变体(HM-SNV)。最终发现,HM-SNV肿瘤具有不同的组织和亚型免疫特征,而CIN肿瘤在上消化道中具有更多的片段化拷贝突变,同时GS结肠直肠癌亚型富含基因SOX9和PCBP1的突变。
作者认为,该研究结果强调了DNA甲基化和染色体不稳定等过程是如何以不同方式在相关组织中表现出来,同时强调了在癌症研究和治疗中,考虑癌症分子亚型和来源器官是至关重要的。
研究亮点
2.高突变肿瘤在不同组织和亚型中拥有不同的免疫特征。
3.上消化道肿瘤的拷贝数改变更为明显。
4.基因组稳定(GS)的CRC亚型富含SOX9和PCBP1反复突变。
二

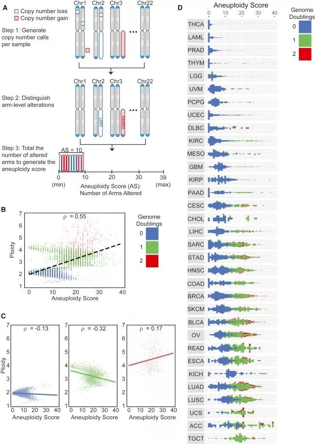
非整倍体、全染色体或染色体臂不平衡被认为是所有癌症基因组的普遍特征,但癌症非整倍的功能意义仍然是一个谜。今日Cancer Cell发表的第二篇相关文章题为“Genomic and Functional Approaches to Understanding Cancer Aneuploidy”,研究人员通过研究非整倍体与基因突变、体细胞突变率和增殖基因表达的相关性,分析了非整倍体与多种癌症类型的联系,该研究的通讯作者为哈弗医学院教授、TCGA项目首席研究员Matthew Meyerson。
研究人员首先设置了非整倍体评分系统,能够统计样本中染色体臂总数和拷贝数改变,然后根据位置和长度在每个染色体臂上聚类分析体细胞拷贝数改变,平均长度变化大于80%的簇被认为是阳性,而那些变化小于20%的则被认为是阴性。

图:非整倍体与肿瘤类型相关
随后,研究人员将该方法应用于来自TCGA泛癌数据集,该数据集跨越33种癌症类型的10522种癌症基因组,DNA拷贝数则从Affymetrix SNP 6.0阵列获得。最终,他们在10522个癌症基因组中确定了超过40万条染色体臂和超过17万条全染色体的拷贝数改变状态。
研究团队还计算了能够反映每个样本非整倍体总负荷和事件发生数量的评分,发现非整倍体评分与非整倍性改变的基因组比例高度相关,并且非整倍体与免疫信号基因表达呈负相关。染色体臂的改变与癌症特异性相关,并通过CRISPR设计了非整倍体细胞模型进行了验证。
论文作者表示,该研究定义了癌症非整倍体基因组和表型的相关性,可以提高我们对非整倍性和特定染色体臂级别改变对癌症发展和进展的影响的理解,并提供了一个研究染色体非整倍性的实验方法。
研究亮点
1.非整倍体、全染色体或染色体臂不平衡存在于88%的癌症中。
3.非整倍体变化模式与肿瘤型特异性有关。
4.基因工程染色体3p缺失对人肺细胞增殖无促进作用
三

第三篇TCGA相关论文题为“lncRNA epigenetic landscape analysis identifies EPIC1 as an oncogenic lncRNA that interacts with MYC and promotes cell-cycle progression in cancer”,文章报道了20种癌症类型中长非编码RNA的表观遗传表征,发现lncRNAs的表达是通过低甲基化在肿瘤中反复进行表观遗传激活。文章通讯作者为匹兹堡大学药物科学助理教授Da Yang。

图:LncRNA和PCG在十种癌症类型中具有不同的DNA甲基化模式
作者研究了6475个肿瘤和455个癌细胞系的编码lncRNA的基因,发现其中1006个lncRNA基因在癌症中发生反复低甲基化,包括EPIC1基因,其过表达与B型乳腺癌患者的不良预后相关,并能促进体外和体内肿瘤生长。
研究人员认为该研究能够帮助确定具有致癌活性的lncRNA基因,并通过与MYC蛋白相互作用,促进细胞周期进程,验证了EPIC1是致癌lncRNA。这些发现扩展了已知癌症中的MYC激活机制,并为通过与EPIC1相互作用开发靶向MYC的治疗铺平了道路,而在癌症研究中建立lncRNA DNA甲基化变化的详细知识库将有助于鉴定驱动癌症的lncRNAs。
研究亮点
2.EPIC1通过调控癌细胞周期进程促进乳腺肿瘤发生。
3.EPIC1 通过其129–283 nt 直接匹配MYC蛋白
4.EPIC 1通过提高MYC对其目标启动子的占有率调节MYC靶标
参考文献:
1.New TCGA Papers Shed Light on Cancer Development
2.Comparative molecular analysis of gastrointestinal adenocarcinomas,原文链接:http://www.cell.com/cancer-cell/fulltext/S1535-6108(18)30114-4
3.Genomic and Functional Approaches to Understanding Cancer Aneuploidy,原文链接:http://www.cell.com/cancer-cell/fulltext/S1535-6108(18)30111-9
4.lncRNA epigenetic landscape analysis identifies EPIC1 as an oncogenic lncRNA that interacts with MYC and promotes cell-cycle progression in cancer,原文链接:http://www.cell.com/cancer-cell/fulltext/S1535-6108(18)30110-7
本文由 SEQ.CN 作者:戴胜 发表,转载请注明来源!